北京理工大學首屆“中國夢?化學情”化學科普視頻大賽
為促進我校學生創新意識,激發科普創作活力,展示綠色化學理念,同時,為化學愛好者參與科普公益活動搭建平臺,在校園文化建設中加入化學科普元素,豐富廣大師生的業余文化生活,現決定舉辦北京理工大學首屆“中國夢•化學情”化學科普視頻大賽。
一、 活動主題
節約能源資源,繁榮科普創作,推動化學發展,促進創新創造。
二、參賽資格
1. 大賽面向北京理工大學全日制在讀學生,包括留學生;
2. 允許個人或不超過3人的團隊報名參賽;
3. 大賽鼓勵團隊申請,同時歡迎跨專業、跨年級學生組成團隊;各團隊需指定1名同學為主要負責人、聯系人。
4. 以下情況自動免除參賽者的參賽資格:
a) 提交的內容不完整,或提供任何虛假信息;
b) 違背相關法律、法規;
c) 涉嫌作弊行為,侵犯他人知識產權;
d) 提交的內容不健康。
三、競賽形式和要求
1.所有參賽作品應為參賽選手原創,嚴禁剽竊和未經授權使用會帶來版權爭議的素材,包括但不僅限于圖片、視頻片段、音樂等;使用素材部分,應標注引用作品來源。
2.作品用以下主題開頭:
a)標注本次大賽名稱“中國夢•化學情”
b) 參賽團隊的學院名稱,團隊名稱
3.提交作品的格式:wmv,rm,rmvb,mov,avi,mpg,mpeg格式視頻文件,文件大小不超過50M,視頻時長不超過3分鐘,視頻畫面比例為16:9;
4.附帶不超過500字的介紹(.doc或.docx格式),簡單闡述作品創作背景、所表達的內涵,如有參考或引用的文獻或其他參考資料也應寫明;
5.作品需要按“大賽流程”中規定的時間內上傳;
6.提交作品同時意味著參賽選手同意本大賽組委會將作品、作品片段用于大賽宣傳的各個渠道,包括大賽網站,視頻網站等各類第三方合作單位等。
本次大賽以總成績設一等獎1名、二等獎3名、三等獎6名,優勝獎若干名。
四、大賽流程
即日起至6月23日截止,參賽選手可以自擬題目或是選擇推薦題目拍攝拍攝視頻短片,提交組委會。將作品文件打包,命名為學院-參賽隊長-聯系方式,提交至大賽組委會辦公室。
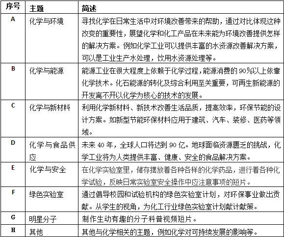
視頻選題參考范圍

參賽選手從選題范圍中選取主題,自擬題目,創作視頻短片,并提交組委會。內容可以但不僅限于實驗展示、實踐過程記錄、微電影等形式。
五、獎勵設置
一等獎(1名) 科技創新經費人民幣1500元,榮譽證書
二等獎(3名) 科技創新經費人民幣800元,榮譽證書
三等獎(6名) 科技創新經費人民幣500元,榮譽證書
優勝杯(若干):精美紀念品,榮譽證書
獎金分配:獎金由獲獎團隊成員自行分配。
六、大賽組委會
主辦單位:北京理工大學研究生工作部、校團委、化學學院、機電學院
協辦單位:化學學院分團委、機電學院分團委、基礎教育學院理材學部團總支
七、組委會辦公室
組委會聯系人:
化學學院學生工作辦公室
聯系人:滕飛 王紹輝
聯系方式:中關村校區中心教學樓622室 68913979
良鄉校區教師公寓A101室 81383973
郵箱: liuyang0822@foxmail.com 1402383514@qq.com
