北理工課題組構筑高特異識別多肽納米“細胞空間站”用于免疫檢查點時空分析與操控
發布日期:2022-10-24 供稿:化學與化工學院
編輯:段凱龍 審核:王振華 閱讀次數:細胞中蛋白質的狀態在信號通路的精確調控下一直處于有序的動態變化之中,然而一些重大疾病的產生往往伴隨著蛋白質紊亂的細胞定位和含量表達。例如在癌癥治療研究中,免疫檢查點PD-L1阻斷療法是近年來備受矚目的一種癌癥治療策略,但在臨床研究中卻被證明存在著受眾少、復發率高等問題。研究已經證實,PD-L1的受體PD-1存在其他配體,并且PD-L1自身在細胞中存在“反復補償”的行為,擾亂了其在亞細胞水平的定位和含量。因此全面、精準、有序地識別與調控PD-1通路蛋白的定位和含量十分必要。目前,可通過多功能的蛋白識別、藥物遞送等構建增強的腫瘤組合治療平臺。然而,還幾乎沒有智能識別體系可以從空間上調控免疫檢查點蛋白的定位,以及從時間上序貫性控制細胞內的分子事件。
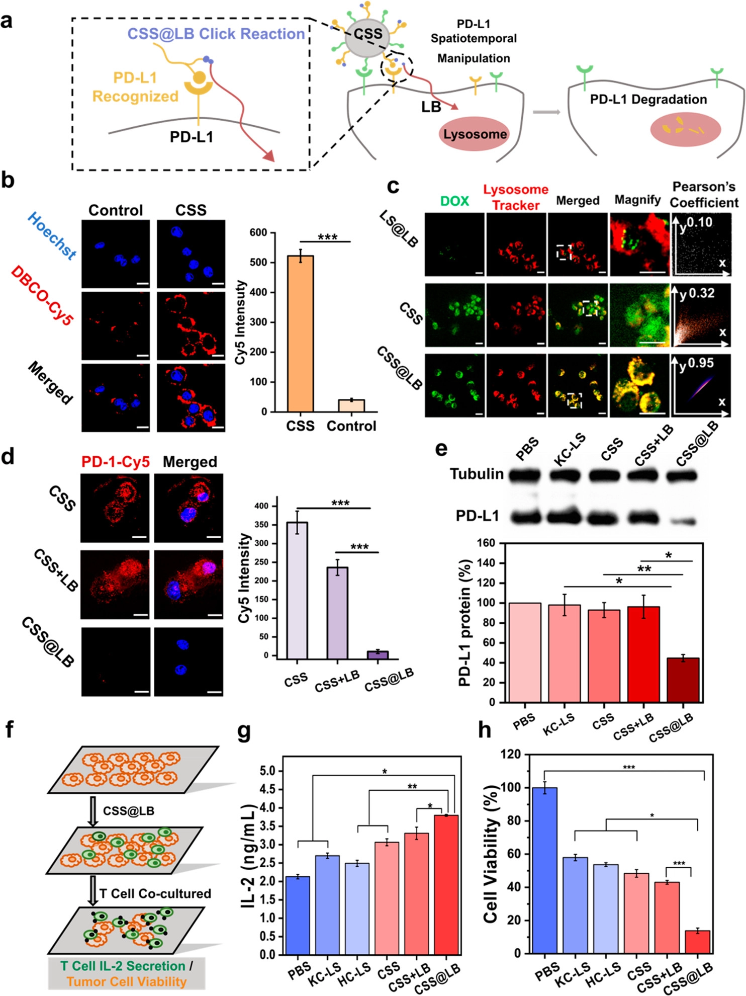
基于上述問題,北京理工大學王蔚芝課題組近期開發了一種基于點擊化學的多肽功能化識別與調控“細胞空間站”體系實現免疫檢查點的時空操控。這種“細胞空間站(Cell Space Station,CSS)”的功能類似于航天空間站,可以在細胞或亞細胞水平上完成在“指定位置著陸”“釋放貨物或宇航員”“與助推器對接”等任務,最終在細胞水平上實現對PD-1的全面封鎖并釋放藥物,在亞細胞水平上將細胞膜上的PD-L1定向轉運至溶酶體,并降低了其在細胞表面的豐度。整個過程的發生由點擊化學控制,靶向、可控、有序。相關成果以”A “Cell Space Station” for Spatiotemporal Molecular Manipulation of Immune Checkpoint“為題發表在國際化學權威雜志 ACS Nano 上(DOI: 10.1021/acsnano.2c05483)。北京理工大學化學與化工學院的碩士研究生李凌云為該論文的第一作者,王蔚芝研究員為該論文的最后通訊作者,北京理工大學張加濤教授和馬兵副教授為共同通訊作者。

圖1 “細胞空間站“用于對免疫檢查點的時空操控
研究的主要內容介紹:分別以PD-L1和PD-L2為靶點構建多肽文庫,用微流控芯片高通量篩選出了具有高親和力( KD ≈10-7 M)和特異性的靶向多肽KC(KHTDYEYNC)和HC(HVSKTEGRHRNC),并制備功能化脂質體以構建CSS。CSS通過同時識別PD-L1/PD-L2著陸在細胞表面,增強了細胞對所負載藥物的攝取,通過對PD-L1/PD-L2—PD-1的協同阻斷實現了對PD-1的全面封鎖。

圖2 “細胞空間站“增強藥物攝取并全面封鎖PD-1
為了將PD-L1特異性地從細胞膜轉運至溶酶體,引入了一種溶酶體伴侶自噬基序KQ(KFERQQKILDQRFFEC),通過生物體內點擊化學實現了時間和空間上的序貫性分子識別與調控。從空間上來說,細胞膜上的PD-L1被轉運至溶酶體發生迅速、持續的降解以打破其“反復補償“的行為,并降低了其在細胞表面的含量。在時間維度上,一方面使該復雜調節過程的各個環節包括免疫檢查點阻斷、藥物釋放、PD-L1轉運等有序、可控地發生,另一方面使蛋白調控發生在靶向多肽KC/PD-L1發生配體-受體相互作用的”停留時間“內以提高后續蛋白轉運、降解的效率。具體來說,在KC側鏈引入疊氮,制備可發生點擊化學的CSS,并在KQ側鏈引入炔基,作為點擊化學的另一組件”溶酶體助推器(Lysosome Booster, LB)“。通過識別PD-L1/PD-L2停留在細胞表面的CSS可在指定時間點可控地與LB發生原位的點擊化學反應以激活對PD-L1的時空操控,將其從溶酶體發生持續的降解。將基于點擊化學的蛋白分選與調控策略被命名為” click chemistry-driven protein sorting (PROCLISORT) “。在體外和體內該策略均被證實相比于CSS/LB同時作用于蛋白更加高效,且具有增強的免疫激活能力,展現出了抗腫瘤潛能。

圖3 “細胞空間站“通過點擊化學實現時空操控
本文開發了一種“細胞空間站CSS”—“溶酶體助推器LB”對接過程(CSS@LB),實現了對整個PD-1通路的時空操控。從治療上來說,CSS@LB 通過全面阻斷PD-1和調節PD-L1亞細胞定位及含量增強了腫瘤的免疫治療效果。 從策略開發來說,我們提出的PROCLISORT策略為活細胞中的蛋白時空操控提供了一種有效的參考,并且有希望應用于其他需要被調節的蛋白通路。
分享到:
