北理工《Python語言程序設計》榮獲中國最美慕課一等獎
發布日期:2018-11-09 供稿:計算機學院 編輯:林婷 審核:薛靜鋒 閱讀次數:
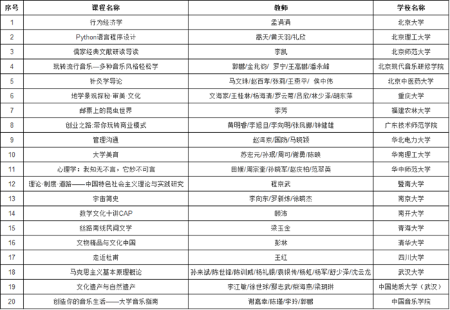
歷經兩個月的激烈角逐,在2018年11月1日舉辦的“中國大學慕課精彩100評選”活動中,北京理工大學計算機學院《Python語言程序設計》在參評的百所高校申報的1850門課程中脫穎而出,榮獲“最美慕課”一等獎,是20門獲得一等獎課程中唯一的工學類課程。
“最美慕課—首屆中國大學慕課精彩100評選展播活動”由中國教育電視臺和高等教育出版社聯合策劃推出,旨在展示中國慕課的最新發展水平,推廣優質慕課在理念、方法、技術、方式、模式方面的創新實踐,促進大眾對中國慕課的了解、認知和使用,從而為建設人人可學、處處可學、時時可學的學習型社會做出貢獻。本次評選從課程內容、教學設計、制作效果等多維度對課程進行評審,確定了100門“最美慕課”,其中一等獎20名,二等獎30名,三等獎50名。入選課程代表了在線課程制作國家級水平,將在中國教育電視臺進行宣傳展播。
《Python語言程序設計》是我校計算機學院嵩天副教授主持建設的課程,在教務部和計算機學院大力支持下,歷經5年,從教學理念、教學內容、實驗體系、在線課程等多角度建成并開創了具有我國教學特色的程序設計課程,教學方案被超過500余所高校2000余位教師借鑒使用,在線開放課程選課人數超過100萬人,多次位列中國大學MOOC熱門課程前三名。先后獲得2017年北京市教育教學成果一等獎、2018年國家級教育教學成果一等獎。
附“最美慕課—首屆中國大學慕課精彩100評選展播活動”一等獎獲獎名單:
